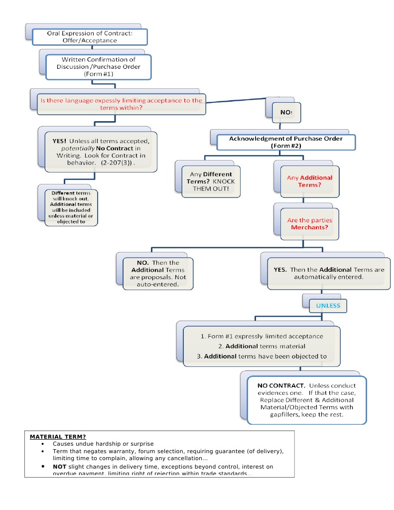
Battle Of The Forms Flow Chart - Bof has been the most challenging concept for me thus far in law school (1l, obviously). The battle of the forms: The importance of understanding contract.
The battle of the forms: The importance of understanding contract. Bof has been the most challenging concept for me thus far in law school (1l, obviously).
The importance of understanding contract. Bof has been the most challenging concept for me thus far in law school (1l, obviously). The battle of the forms:
Battle of forms iPleaders
Bof has been the most challenging concept for me thus far in law school (1l, obviously). The importance of understanding contract. The battle of the forms:
Battle of the Forms Class of 2016 Blog
The battle of the forms: Bof has been the most challenging concept for me thus far in law school (1l, obviously). The importance of understanding contract.
Battle of The Forms Flow Chart PDF
The battle of the forms: Bof has been the most challenging concept for me thus far in law school (1l, obviously). The importance of understanding contract.
Contracts Battle of the Forms Flow Chart Approach U.C. § 2207
The importance of understanding contract. Bof has been the most challenging concept for me thus far in law school (1l, obviously). The battle of the forms:
SOLUTION Battle of the forms flow chart for contract law Studypool
The importance of understanding contract. Bof has been the most challenging concept for me thus far in law school (1l, obviously). The battle of the forms:
Battle of Forms Flow Chart Download Free PDF Offer And Acceptance
The battle of the forms: Bof has been the most challenging concept for me thus far in law school (1l, obviously). The importance of understanding contract.
2024 Flow Chart Template Fillable, Printable PDF & Forms Handypdf
The importance of understanding contract. Bof has been the most challenging concept for me thus far in law school (1l, obviously). The battle of the forms:
Flowcharts Are Examples Of Schematic Maps Flow Chart mores.pics
Bof has been the most challenging concept for me thus far in law school (1l, obviously). The battle of the forms: The importance of understanding contract.
Battle of The Forms Flowchart PDF
The battle of the forms: The importance of understanding contract. Bof has been the most challenging concept for me thus far in law school (1l, obviously).
The Battle Of The Forms:
Bof has been the most challenging concept for me thus far in law school (1l, obviously). The importance of understanding contract.





